1. Overview
This document describes the mechanism by which a device delivers log events to external systems using Webhooks, ensuring reliable event delivery across unstable network conditions.
The design goals of this mechanism are:
Prevent log loss during network outages
Automatically retransmit logs accumulated while offline
Seamlessly transition back to real-time event delivery
Support configurable retry policies
Allow configurable handling of logs after retry exhaustion

2. Core Concepts
The device operates in two transmission modes depending on network availability and webhook delivery results:
| Mode | Description |
|---|---|
| Online Mode | Events are delivered immediately to the Online Webhook URL |
| Offline Mode | Events are stored locally and delivered later via the Offline Webhook URL |
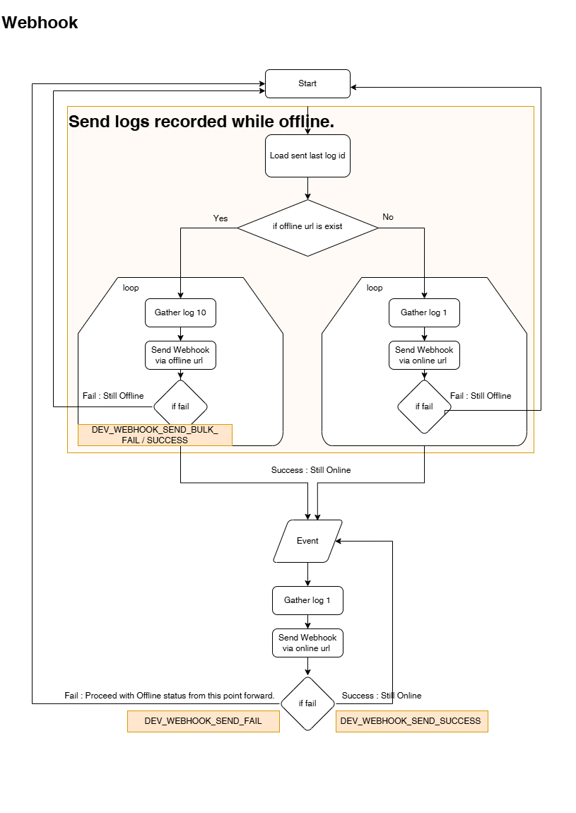
All logs are managed using a last successfully sent log identifier, ensuring ordered delivery and avoiding duplication.
3. System Components
3.1 Webhook Endpoints
| Component | Description |
|---|---|
| Online Webhook URL | Primary endpoint used for real-time event delivery |
| Offline Webhook URL | Endpoint used to retransmit logs accumulated during offline periods |
3.2 Log Metadata
| Field | Description |
|---|---|
| Last Sent Log ID | Identifier of the most recently delivered log |
| Retry Count | Number of delivery attempts made for a given log |
3.3 Retry Policy Configuration
Webhook retry behavior is governed by configuration parameters.
| Configuration | Description |
|---|---|
maxRetryCount | Maximum number of retry attempts per log |
retryInterval | Delay between retry attempts |
discardOnRetryFail | Determines whether a log is discarded after retry exhaustion |
4. Retry Mechanism
4.1 General Retry Flow
Webhook delivery attempt fails
Retry count is incremented
If
retryCount < maxRetryCountThe device waits for the configured retry interval
A retry attempt is performed
If
retryCount ≥ maxRetryCountRetry attempts are terminated
Log handling proceeds based on the configured policy
4.2 Log Handling After Retry Exhaustion
Once the maximum retry count is reached, log handling behavior depends on configuration.
4.2.1 Discard Mode
discardOnRetryFail = true
Behavior:
The log is marked as permanently failed
The log is removed from local storage
Processing continues with subsequent logs
Characteristics:
Prevents indefinite retries and resource exhaustion
Log loss is possible
Emitted Event:
DEV_WEBHOOK_SEND_FAIL
4.2.2 Retain Mode
discardOnRetryFail = false
Behavior:
The log is retained in local storage
The device remains in or transitions to Offline Mode
The log is included in subsequent retransmission loops
Characteristics:
Guarantees log preservation
Ensures retransmission once connectivity is restored
May increase local storage usage
5. Offline Log Delivery (Retry Applied)
5.1 Offline Webhook URL Available
Logs are collected in batches (up to 10 entries)
Batches are sent to the Offline Webhook URL
Retry count is tracked per individual log
Result Handling
| Outcome | Action |
|---|---|
| Delivery success | Retry count reset; proceed to next log |
| Delivery failure (retry available) | Retry according to policy |
| Retry exhausted | Apply Discard or Retain policy |
Emitted Events:
DEV_WEBHOOK_SEND_BULK_SUCCESSDEV_WEBHOOK_SEND_BULK_FAIL
5.2 Offline Webhook URL Not Available
Logs are processed individually
Logs are sent to the Online Webhook URL
The same retry policy is applied
6. Real-Time Event Processing (Retry Applied)
Once the device is considered online, new events are processed in real time.
Processing Steps
Event occurs
A single log entry is collected
The log is sent to the Online Webhook URL
Retry is performed upon failure
6.1 Result Handling
| Condition | Action |
|---|---|
| Retry succeeds | Online mode is maintained |
| Retry exhausted + Discard | Log is discarded; Online mode maintained |
| Retry exhausted + Retain | Device transitions to Offline Mode |
7. State Transition Summary (Including Retry)
8. Design Characteristics and Benefits
Configuration-driven retry and log retention policies
Protection against infinite retry loops
Guaranteed delivery for critical logs when retention is enabled
Resilient operation in unstable network environments
Efficient batching for offline log retransmission
9. Conclusion
This webhook delivery architecture provides a robust and flexible mechanism for device-originated event transmission.
By combining retry control, configurable log retention, and automatic online/offline state management, the system ensures high reliability while allowing operators to balance resource usage and delivery guarantees according to operational requirements.